文章图片
加强针志愿者中广谱中和抗体特征 。
值得注意的是 , 现有疫苗接种后 , 血清存量中和抗体的水平不足以充分遏制突破性感染 , 那为什么能有效提供重症保护呢?
研究团队从4名3剂疫苗接种者的外周血单个核细胞(PBMCs)中分离出免疫球蛋白(IgG+)记忆B细胞 , 获得抗体重链和轻链可变区的序列并在体外重组表达出323株抗体 。 他们发现 , 其中有163株抗体识别病毒RBD , 100株抗体识别NTD , 51株抗体识别S2 。 测试结果还显示 , 几乎所有结合RBD的抗体都能与野生型毒株结合 , 其中127株抗体对真实和伪病毒的野生型毒株均具有中和活性 , 他们选择了这些抗体进行进一步研究 。
在这127株抗体中 , 超过93%的抗体对大多数关切变异株和感兴趣变异株表现出广泛的结合活性 。 值得注意的是 , 85%的这些抗体与奥密克戎RBD发生交叉反应 。
相比之下 , 约80%的结合NTD抗体失去了与奥密克戎的交叉反应 。 此外 , 由于NTD的多样性较大 , NTD抗体对其他四种关切变异株的交叉反应也相对较差 。
他们研究还发现 , 结合RBD区域的抗体中 , 有31株能够强效中和野生型及所有关切变异株的假病毒和真病毒 , 半抑制浓度IC50在0.002至0.800μg/ml之间 。 其中30株抗体能够直接阻断RBD与ACE2的结合 。
研究中分离出的31株广谱强效抗体中 , 有13株抗体对奥密克戎的IC50小于0.02ug/ml , 是葛兰素史克与Vir生物技术公司(GSK/Vir)的VIR-7831和国内丹序生物尚处于临床试验阶段的DXP-604中和活性的10-40倍 。
文章图片
代表性抗体广泛而有效的中和作用的结构基础 。
研究团队还挑选出4株抗体进行进一步的结构生物学分析 , 其中XGv347(II类抗体)与XGv289(IV类抗体)这两株抗体对包括奥密克戎在内的所有关切变异株均具有极强的中和活性 。
他们还确定了这些抗体和奥密克戎刺突蛋白的相互作用 , 并识别出了刺突蛋白的一个突变G446S , 该突变对一类结合该受体结合域的抗体有更强抵抗力 , 是一个关键的逃逸位点 。
结构比较表明 , XGv347类似于一种对若干种新冠病毒变异株有效的中和抗体(A23-58.1) , 而且和另一种中和抗体(S2K146)靶向的表位(抗体结合位点)相似 。 值得注意的是 , S2K146对其他乙型冠状病毒支系B(即sarbecovirus亚属 , 新冠病毒所属的一组病毒支系)病毒有效 。
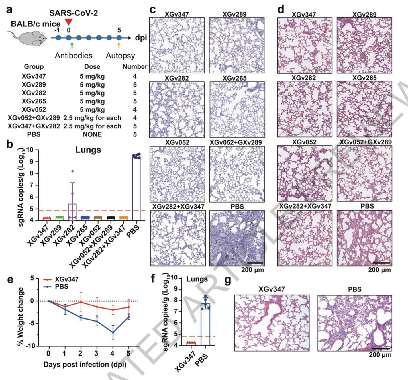
这项研究通过进一步实验还表明 , 具有代表性的广谱中和性抗体治疗对小鼠的贝塔变异株和奥密克戎变异株感染具有高度保护作用 。
文章图片
中和性抗体治疗对小鼠的贝塔变异株和奥密克戎变异株感染的保护作用 。
研究团队认为 , 该研究证明 , 三剂疫苗接种方案在目前的大流行下是合理的 。 同时 , 识别和鉴定同一区域抗原表位的抗体进行分类 , 不同类别的抗体可组成鸡尾酒疗法 , 用于预防及治疗当今流行毒株及未来可能出现的新毒株 , 也或有助于开发对乙型冠状病毒支系B的通用疫苗策略 。
【灭活疫苗对奥密克戎效果如何?通用疫苗有何策略?中国团队《自然》发文】原文链接:https://www.nature.com/articles/s41586-022-04466-x
特别声明:本站内容均来自网友提供或互联网,仅供参考,请勿用于商业和其他非法用途。如果侵犯了您的权益请与我们联系,我们将在24小时内删除。
