结合实际生活,家庭劳动的内容一般有自我服务、卫生清洁、家庭烹饪、收纳整理、设备操作等 。
每个年龄段的孩子,可以做的家务活是不一样的,所以家长如果想让他们做家务活的话,一定要根据孩子的年龄来给他们分配不同的任务 。
那不同年龄阶段,家庭劳动的主要内容和要求应该是怎样的呢?
根据年龄段来划分,幼儿的家务内容重在劳动启蒙,尝试生活自理,懂得个人卫生,如小手洗干净,会自己上厕所等;
小学低年级要学会自理,提倡自己的事情自己做,比如整理好自己的书包,参与简单的家务劳动,如捡菜,扫地等;
小学中高年级的孩子在做好自理的基础上,应主动参与家务劳动,如房间收纳整理,制作简单饭菜,学习操作家电设备等;
初高中生的家务劳动要在小学生的基础上,熟练使用家电设备,定期参与如家庭大扫除、洗车、清理庭院等一定体力强度的家务劳动 。
需要注意的是,各阶段的家庭劳动没有很严格的区分,“穷人的孩子早当家”,不乏有学龄前的孩子就会做饭的,在保证安全的前提下,只要孩子能力所及就可让其参与体验 。
宝山区作为“全国中小学劳动教育实验区”,在《关于全面加强新时代宝山区中小学(幼儿园)劳动教育的实施意见》中明确提出,“家长要注重言传身教,如让孩子每年学会1-2项生活技能等 。学校要加强劳动教育的家庭教育指导,探索建立家务劳动清单,学生家务劳动等情况要记入学生综合素质档案 。”
小编了解到,宝山设计的全年段的家务劳动清单还在具体完善当中,但各个年龄阶段的孩子该如何当好“小当家”,宝山区的各个学校也在不断摸索之中 。
小编选取了幼儿园、小学、初中、高中四所学校的家庭教育指导,给大家罗列了一份分年龄段家务清单,可参考留存备用哦!
要知道,舍不得用孩子,才是害了他!
分年龄段家务清单
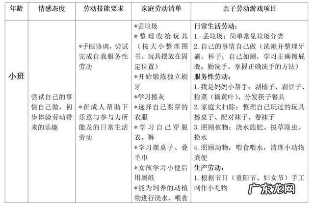
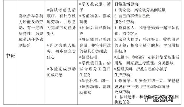
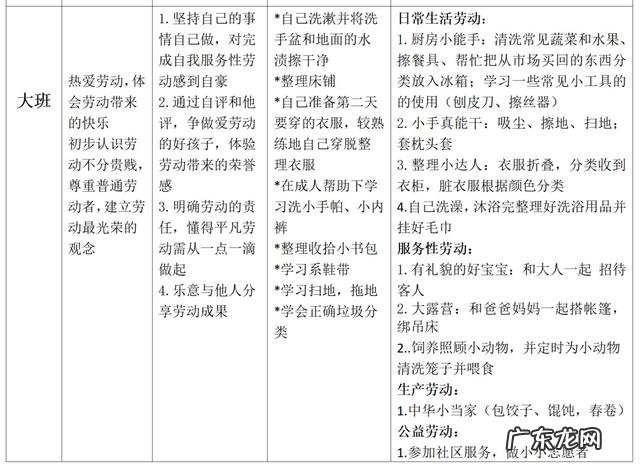
幼儿园段(来源:宝山区金石幼儿园)

文章插图

文章插图

文章插图
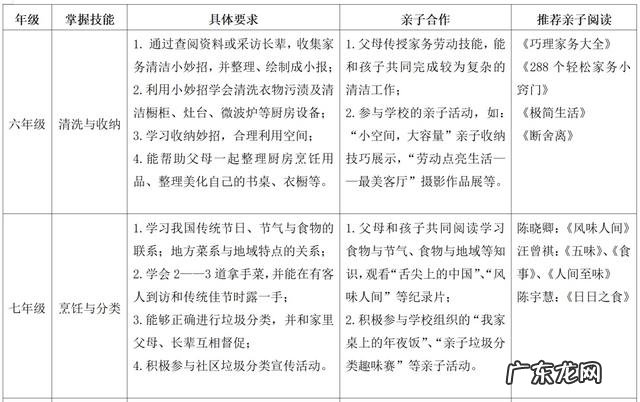
小学段(来源:宝山区杨行中心校)

文章插图
初中段(来源:上海市泗塘中学)

文章插图

文章插图
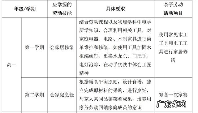
高中段(来源:上海市行知中学)
【初中生的家务清单 孩子该不该做劳动教育】

文章插图

文章插图
- 5-6岁幼儿家务清单 孩子们能从做家务得到什么
- 幼儿学做家务年龄对照表 孩子寒假家务清单
- 10岁前的孩子做家务对照表 孩子学做家务的年龄表都看一下吧
- 多做家务是不是能长寿 干家务将减缓大脑衰老
- 家务劳动小达人 劳动节孩子们可以做点什么家务
- 轻松搞定家务的十个方法 如何快速有效整理家务
- 做家务可以延长寿命 爱做家务的人更长寿科学论证
- 儿童干家务年龄对照表 幼儿做家务年龄对照表
- 家务清洁有哪些建议 每日清洁家务有哪些
- 女生做家务对身体的好处 男人做家务对女性有什么好处
特别声明:本站内容均来自网友提供或互联网,仅供参考,请勿用于商业和其他非法用途。如果侵犯了您的权益请与我们联系,我们将在24小时内删除。
