快手小店通是电商商家获取公域流量的工具 , 仅支持售卖快手自建商品 , 不支持跳转三方平台;支持三种转化目标 , 分别是涨粉、订单支付、商品访问 。
1. 快手小店通转化追踪报表简介
【快手小店通怎么开通投放?投放流程是什么?】 现在支持在快手广告创建以“涨粉”为优化目标的广告了 , 具体步骤如下:
(1)选择营销目标【小店推广】或【直播推广】;
(2)选择转化类型【快手个人页】;
(3)选择优化目标【涨粉】 。
在用户加粉之后 , 通常需要一段时间(转化周期)后 , 再通过作品、直播进行进一步的触达 , 才会产生转化行为;或者在加粉之后 , 用户在一段时间(转化周期)内持续在发生转化行为 。 因此 , 快手广告新增【转化追踪报表】 , 对经过转化周期后的转化效果进行更完整的效果追踪和数据展示 。
*注意:当前仅支持查看【小店推广】和【直播推广】的转化追踪报表 。

文章插图
2. 自定义筛选
(1)时间范围:筛选广告投放时间;支持快速筛选“今日、昨日、最近7天、最近1个月、最近3个月” , 也支持自选时间范围(最长不超过1年)
(2)营销目标:支持筛选小店推广、直播推广或不限
(3)优化目标:支持筛选商品访问、下单付款、涨粉、直播观看数、直播查看商品数或不限
(4)转化周期:用于衡量所选的广告投放时间内 , 经过转化周期后 , 广告的综合转化效果;由于行业、商品品类、作品发布频率等因素的影响 , 不同的广告的转化周期可能有不同 , 用户可自行选择合适的转化周期;转化周期支持选择当天 , T+1 , T+3 , T+7 , T+15 , T+30

文章插图
这里用一个具体的例子来说明筛选项转化周期的使用方法:一个做美妆和护肤品的商家 , 通过快手广告平台新建了以【小店推广】为营销目的的广告计划 , 且优化目标为涨粉 。 持续投放半个多月后 , 商家想了解在这半个多月内通过涨粉广告新增的粉丝 , 持续的转化效果如何;那么他在转化周期这里选择T+15 , 就可以看到从投放开始过去15天 , 新增粉丝的累计转化效果(包括经过转化周期的涨粉留存量、留存率、累计下单量、累计下单成本、累计GMV、累计ROI) 。
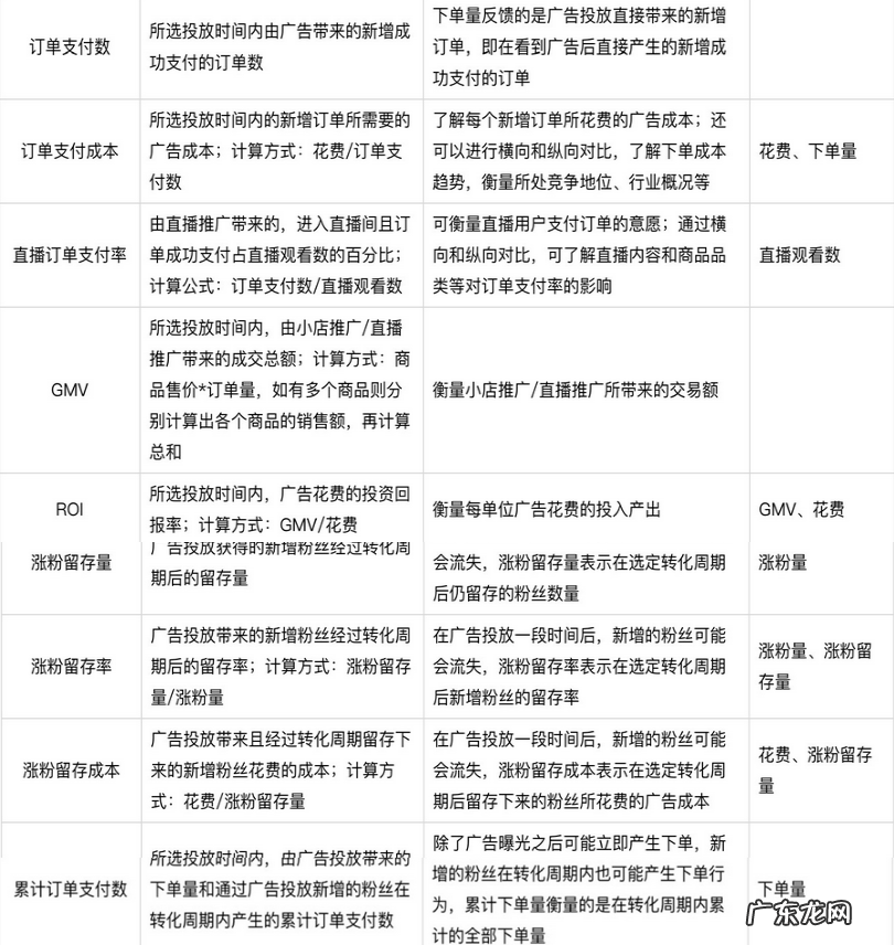
3. 转化追踪报表新增数据指标

文章插图

文章插图

文章插图
以上就是快手小店通开通投放流程的详细介绍了 。
特别声明:本站内容均来自网友提供或互联网,仅供参考,请勿用于商业和其他非法用途。如果侵犯了您的权益请与我们联系,我们将在24小时内删除。
