近些年来,互联网及电商行业的兴起,导致电商会计同时也顺应着时代开始越来越吃香,更多的财务人员跳槽选择电商行业,但大家一定要先对电商行业的做账流程学习了解,才能更好的从事电商会计 。 
今天就给大家分享一下电商行业的做账流程以及账务处理和会计分录,希望对想从事电商会计的朋友有所帮助 
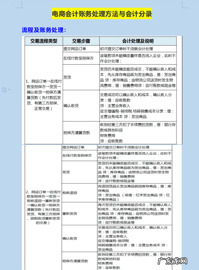
电商会计流程 

文章插图

文章插图
【电商财务做账技巧 电子商务会计的做账流程】

文章插图

文章插图
电商会计账务处理采购及销售业务账务处理

文章插图
费用相关账务处理

文章插图
电商会计分录

文章插图

文章插图
…………内容太多就不一 一展示了,希望对你们有所帮助
- 电商相关理论有哪些 跨境电商基本知识
- 河姆渡电商平台怎么样?河姆渡价格怎么那么贵?
- 河姆渡是正规电商吗?上海河姆渡能上市吗?
- 无货源电商操作流程是什么?无货源开店优势是啥?
- 无货源电商靠谱吗?无货源电商怎么做?
- 国内主要的o2o电商平台介绍 o2o电商平台有哪些
- 抖音电商开箱无忧服务管理规则
- 抖音电商儿童化妆品商品发布及宣传实施细则
- 抖音电商商家违规行为管理规则
- 速卖通企业支付宝要做账吗?速卖通做账有什么要求?
特别声明:本站内容均来自网友提供或互联网,仅供参考,请勿用于商业和其他非法用途。如果侵犯了您的权益请与我们联系,我们将在24小时内删除。
