加湿器也叫空气加湿器 , 它的功能就是为空气增加湿度 。
加湿器的构成与基本原理一、加湿器的构成
加湿器由水箱、出雾口、底座、电路板、出水盖等构成 , 如图8-2所示 。
二、加湿器的分类和基本原理
1.分类
加湿器按工作原理分为电极加湿器、纯净加湿器和超声波加湿器三种;按外形可分为立式和卧式两种;按功率可分为大功率、中功率和小功率三种 。
2.基本原理
(1)电极式加湿器
该加湿器就是利用电加热的方式产生水蒸气 , 实现增加空气湿度的目的 。
(2)纯净加湿器
该加湿器也叫虹吸冷雾式加湿器 , 就是利用虹吸原理为空气加湿 。
(3)超声波加湿器
由于目前大部分加湿器都采用该加湿方式 , 所以下面介绍它的加湿原理 。
如图8-3所示 , 超声波加湿器工作时 , 控制阀将水箱内的水通过净水器净化后 , 注入雾化池 。换能器将高频电能转换为机械振动 , 把雾化池内的水雾化成超微粒子的雾气 , 风机产生的气流将该雾气吹入室内 , 就可实现为空气加湿的目的 。

文章插图
图8-2 典型加湿器构成示意图

文章插图
图8-3 超声波加湿原理示意图
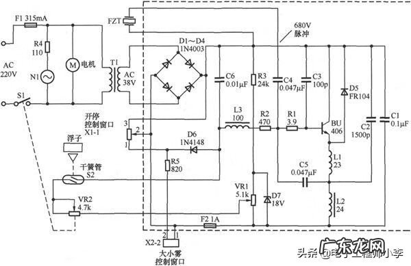
典型超声波加湿器故障分析与检修典型的超声波加湿器电路由振荡器、换能器、干簧管、变压器、电机为核心构成 , 如图8-4所示 。

文章插图
图8-4 典型超声波加湿器电路
一、喷雾控制电路
接通开关S1后 , 市电电压通过熔断器F1和S1输入后 , 第一路通过R4限流 , 使电源指示灯N1发光 , 表明该机已输入市电电压;第二路为风扇电机M供电 , 使它开始运转;第三路通过变压器T1降压输出38V交流电压 , 再经D1~D4整流 , C1滤波产生38V直流电压 。该电压不仅为换能器FZT和振荡管BU406供电 , 而且通过R3限流 , D7稳压产生18V电压 , 该电压经VR1、VR2、S2、L3、R2、R1加到BU406的b极 , 使BU406导通 。在L2、C3、R1、C2、C5帮助下 , BU406工作在1.6MHz的高频振荡状态 。该振荡脉冲使换能器FZT产生高频振动 , 最终使水雾化 , 实现加湿的目的 。
调节VR2可改变BU406的b极电流 , 也就可以改变振荡器输入信号的放大倍数 , 控制了换能器的振荡幅度 , 实现加湿强弱的控制 。
VR1是可调电阻 , 用于设置最大雾量和整机功率 。
二、无水保护电路
无水保护由干簧管和带磁铁的浮子完成 。干簧管S2置于水池中的一个竖直的空心立柱内 , 立柱上套有一个环形浮子(浮漂) , 它内部有磁铁 。加水后 , 浮子在水的浮力作用下 , 上升到干簧管位置 , 使干簧管的两簧片闭合 , BU406的b极有导通电压输入 , 加湿器正常使用 。如水过少 , 浮子落下 , 干簧管的两簧片断开 , BU406没有导通电压输入 , 电路停振 , 避免了BU406、换能器等元件损坏 , 实现无水保护 。
三、常见故障检修
1.加湿器不工作
加湿器不工作说明供电电路、开关、无水控制电路、振荡器、换能器异常 。该故障的检修流程如图8-5所示 。
- 现在买途乐合适吗 现在买途乐有必要吗
- 男生掩饰暗恋你的表现有哪些
- 有哲理的名人名言警句精选
- 一个人的声音是可以通过训练而变得好听有磁性吗
- 换挡拉线坏了的表现长安35
- 茶馆起名有诗意的 茶馆取名生意兴隆
- 宝宝细菌感染是什么细菌 婴儿有多少细菌
- 晚上遛狗朋友圈文案 遛狗朋友圈文案
- 头条微头条有收益吗 微头条怎样才有收益
- 疲劳驾驶的危险性有哪些 疲劳驾驶的危险性
特别声明:本站内容均来自网友提供或互联网,仅供参考,请勿用于商业和其他非法用途。如果侵犯了您的权益请与我们联系,我们将在24小时内删除。
