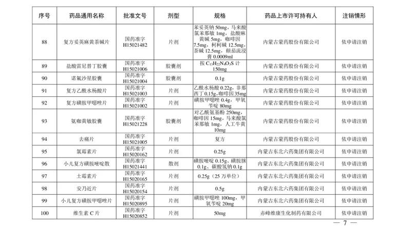
12月13日国家药品监督管理局官网发布一则公告210个药品注册证书被注销其中包括多款维生素、去痛片、眼药水等常用药

文章图片
根据国家药监局公布的
《注销药品注册证书目录》显示
涉及多家制药公司210个药品
家庭比较常用的药包括:
01糖浆剂:
文章图片
川贝枇杷糖浆(国药准字Z19994047)小儿止咳糖浆(国药准字Z20026717)止咳梨糖浆(国药准字Z20026128)板蓝根糖浆(国药准字Z65020151)
02眼药水:
文章图片
氯霉素滴眼液(国药准字H65020170)利巴韦林滴眼液(国药准字H65020167)
03片剂:
文章图片
去痛片(国药准字H65020097、国药准字H15021005、国药准字H65020097)维生素C片(国药准字H65020105、国药准字H15020852、国药准字H15020370、国药准字H35020742、国药准字H15020786)安乃近片(国药准字H15021001、国药准字H15020875……)
04胶囊:
文章图片
头孢氨苄胶囊(国药准字H15020397、国药准字H19994017)氨咖黄敏胶囊(国药准字H15021228)头孢拉定胶囊(国药准字H65020154)
你家药箱里有没有这些药品呢?快自查看看↓↓↓

文章图片

文章图片

文章图片

文章图片

文章图片

文章图片

文章图片

文章图片

文章图片

文章图片

文章图片

文章图片
特别声明:本站内容均来自网友提供或互联网,仅供参考,请勿用于商业和其他非法用途。如果侵犯了您的权益请与我们联系,我们将在24小时内删除。
