这100个职业,最缺工!
人力资源和社会保障部近日发布2022年第二季度全国“最缺工”的100个职业排行 。其中,营销员、快递员、车工、商品营业员、市场营销专业人员、餐厅服务员、保安员、家政服务员、电子产品制版工、保洁员等职业位列前十 。;;

文章图片
二季度,全国这些职业“最缺工”;; ;据人社部有关负责人介绍,与2022年第一季度相比,本期排行招聘需求人数和求职人数呈现持续回升 。这从一个侧面反映出,随着5、6月份疫情形势好转、经济逐步回暖,招聘市场供求也随之恢复 。制造业缺工状况持续,电子信息产业缺工情况较为突出 。集成电路工程技术人员、半导体芯片制造工、电子仪器与电子测量工程技术人员等职业新进排行,半导体分立器件和集成电路装调工、计算机网络工程技术人员缺工程度加大,电子产品制版工进入排行前十 。
该排行是由中国就业培训技术指导中心组织102个定点监测城市公共就业服务机构,收集汇总二季度人力资源市场供求关系较为紧张的招聘、求职需求职业岗位信息形成的 。
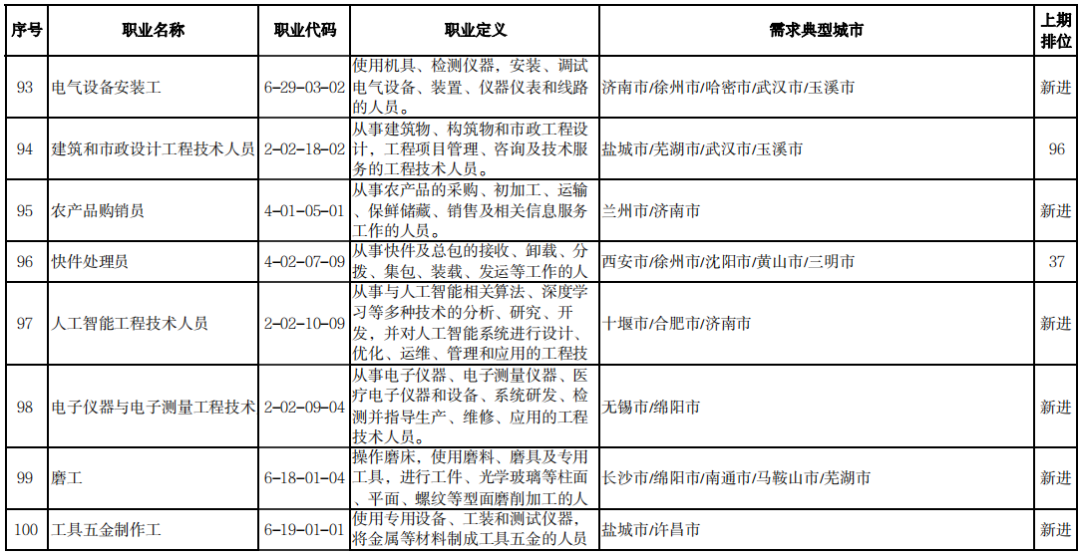
2022年第二季度全国招聘大于求职
“最缺工”的100个职业排行
(完整表格)
↓↓↓

文章图片
;;

文章图片
;;

文章图片
;;

文章图片
;;

文章图片
;;

文章图片
;;

文章图片
;;

文章图片
;;

文章图片
;;

文章图片
;;

文章图片
各行各业缺一不可只要肯吃苦耐劳
【这100个职业,最缺工!】就能在不同的岗位发光发热
- 认准!职业资格和职业技能等级认定证书查询网站公布
- 这几处要格外讲究,做好了清洁时间能省半个钟,卫生间就该这么搞
- 法式轻奢风:看了这个家才知道什么叫高雅,全屋温柔治愈,真好看
- 高层住户吐槽:旧楼加装电梯,房子出现这3个“新麻烦”
- 相比实心砖,院墙我愿意这样围起来,到处透着自然味道,颜值很高
- 界面|【提示】帮他人购买火车票有这些变化,一起来看→
- 录取批次|近水楼台,上海今年首封高考录取通知书给了他!全城这5万封红色函件本月送达
- 养生|三伏天里想养生,千万别让这3个误区伤了身~
- 传统卫生间已经跟不上时代,这5个地方“升级”一下,会更加实用
- 怎么样装饰客厅
特别声明:本站内容均来自网友提供或互联网,仅供参考,请勿用于商业和其他非法用途。如果侵犯了您的权益请与我们联系,我们将在24小时内删除。
