
文章插图

文章插图
oCPM投放要点
1、转化目标需合理 , 若深层转化数据较少 , 就选择较浅目标
2、小预算微高出价 , 10个以上转化成本为预算 , 一定程度超预期的出价
3、精准定向再扩展 , 先设置精准人群 , 后续放开定向
4、标准投放大法好 , 标准投放的预算不限且ROI很好 , 可选加速

文章插图

文章插图
案例:贷款客户使用DMP+oCPM后 , 再oCPM两个阶段的后端转户率大幅度提高 , 后端APP内部注册成本大幅度降低 , 效果大幅提升 。
特殊功能申请条件
DMP系统:
1、上传包、运算包、广告数据、行业人群包、LBS人群、应用分类、好友拓展、头条号粉丝功能均已全量开通 。
2、Lookalike拓展包覆盖超过100用户可用 。
3、展示、阅读关键词规则包需长期申请白名单开通 。
准入门槛说明:

文章插图

文章插图
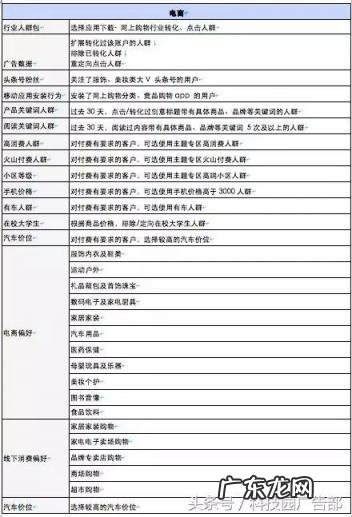
各行业DMP使用方法示例

文章插图

文章插图

文章插图

文章插图

文章插图

文章插图

文章插图

文章插图

文章插图

文章插图

文章插图

文章插图

文章插图

文章插图

文章插图

文章插图

文章插图

文章插图
总结:以上内容就是关于DMP的功能和DMP什么意思的全部内容 , 是由小编认真整理编辑的 , 如果对您有帮助请收藏转发...感谢支持!
- 男生十大好就业专业大专 最适合男生的10个专业是什么
- 月嫂多少钱一个月 月嫂的价位差别很大为什么
- 网络营销策划师是什么专业 网络营销策划师是什么行业
- 芒果空腹吃好吗 空腹吃芒果有什么危害和副作用吗
- 用户故事地图是什么 故事地图是什么意思啊
- 梁静茹好听的歌有哪些? 梁静茹百听不厌的10首情歌是什么
- 曾 姓氏读音 曾姓念什么zeng,还是曾
- 梦见自己理发变了发型,梦见自己理发没理好是什么意思
- 妙洁保鲜袋厚实和厚劲有什么区别 妙洁密实袋可反复使用吗
- 结婚周年礼物给老公 意义非凡的结婚周年礼物送什么
特别声明:本站内容均来自网友提供或互联网,仅供参考,请勿用于商业和其他非法用途。如果侵犯了您的权益请与我们联系,我们将在24小时内删除。
