奶粉智库致力于为1亿宝妈及从业者解读每一款奶粉,欢迎关注奶粉智库评测中心的奶粉评测系列文章!今天我们选择了8款奶粉,从品牌、奶源、原料、配料、营养配方等维度进行深度评测,为您解读不同奶粉的特点!如果这篇文章没有您想了解的产品,可以在文末给我们留言,下次评测可能就出现了哦~
本次评测的8款奶粉包括:海普诺凯1897荷致、旗帜、纽瑞滋佶润、爱他美卓萃、a2至初、贝因美爱加、美赞臣铂睿和瑞哺恩菁珀 。

文章插图
评测说明:
本次评测由奶粉智库评测中心组织进行,不涉及感官评测,参加评测产品均以3段为例,下面均省略段位 。营养配方参考我国目前执行国标GB10767-2010《食品安全国家标准 较大婴儿和幼儿配方食品》和GB14880-2012《食品安全国家标准 食品营养强化剂使用标准》以及2021年2月发布的GB10767-2021《食品安全国家标准 幼儿配方食品》 。
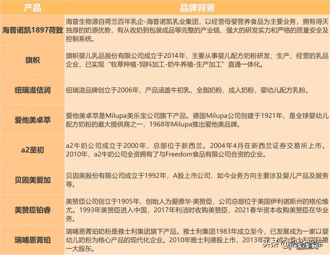
一、品牌背景
下面是8款奶粉的品牌背景信息 。

文章插图
品牌背景体现了乳企的综合实力 。本次评测的8款奶粉,均具有一定的品牌力 。
二、基础信息
下面是8款奶粉的产品名、奶源、产地、版本、奶基原料等基础信息 。

文章插图
奶源、国别总结:
国产奶粉:旗帜和贝因美爱加 。
国行奶粉:海普诺凯1897荷致、爱他美卓萃和美赞臣铂睿属于荷兰原装进口,纽瑞滋佶润、a2至初和瑞哺恩菁珀属于新西兰原装进口 。
其中a2至初和美赞臣铂睿采用A2奶源 。研究表明,只含A2蛋白的牛奶会减轻中国学龄前儿童牛奶不耐受引起的胃肠道症状,并且可以相应地改善其认知表现 。
原料总结:
第一奶基原料为生鲜乳:旗帜和贝因美爱加的第一奶基原料均为生牛乳;海普诺凯1897荷致、纽瑞滋佶润、爱他美卓萃、a2至初的第一奶基原料均为脱脂牛乳/奶 。
奶基原料为乳粉:瑞哺恩菁珀的主要奶基原料为脱脂乳粉和脱盐乳清粉;美赞臣铂睿的主要奶基原料为脱脂乳粉和全脂乳粉 。
其中,纽瑞滋佶润和a2至初的第一、第二奶基原料均为生鲜乳,新鲜程度较好 。
三、配料
下面我们来看一下其中添加有特色或敏感配料的5款奶粉的情况~

文章插图
特色成分小结:
- 早孕胎停了有什么症状 12周胎停了有什么明显症状
- 拼多多砍价免费拿有风险吗
- 新生儿宝宝吃什么奶粉 新生婴儿吃什么奶粉好
- 从小学古诗词有什么好处
- 喝茶四季规律 四季喝茶口诀
- 植物体内的水分对植物有哪些作用
- 美国恶霸犬凶猛吗 美国恶霸犬有攻击性吗
- 喝茶的时间有讲究 喝茶的正确时间和方法
- 刚生的宝宝准爸爸吸烟有什么危害
- 上千品牌助阵天猫亲子节
特别声明:本站内容均来自网友提供或互联网,仅供参考,请勿用于商业和其他非法用途。如果侵犯了您的权益请与我们联系,我们将在24小时内删除。
