
文章插图
P(2020)155号地块
新洲区阳逻新城住宅地块,最大体量约42万方,起拍楼面价约2859.6元/平,武汉工程职业技术学院南边 。
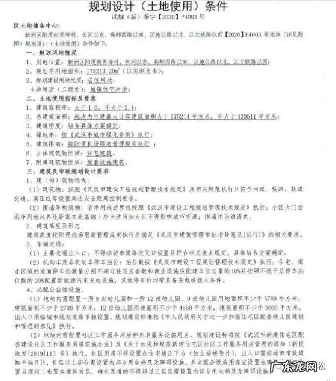
P(2020)155号地块位于武汉市新洲区阳逻街界埠村,长河以东、高邮西路以南、汉施公路以北、江北铁路以西 。该地块规划净用地面积为175213.2平方米,容积率约1.0-2.4,计容总建筑面积约175213-420511平 。规划用地性质为居住用地 。该地块网上挂牌,竞买保证金120250元,起拍总价120250万元,起拍楼面价约2859.6元/平 。

文章插图

文章插图
地块主要要求:
1、地块内需配置一所9班幼儿园和一所12班幼儿园,9班幼儿园用地面积不少于3780平方米,建筑面积不少于2730平方米;12班幼儿园用地面积不少于4860平方米,建筑面积不少于3600平方米,幼儿园建成后,其不动产权须无偿移交所在区教育行政部门 。

文章插图

文章插图
地块分析:
1、该地块位于新洲区长河以东、高邮西路以南、汉施公路以北、江北铁路以西,大区位属于阳逻新城板块,楼市不限购区域,武汉四环与外环之间,距离四环约7公里,距离外环约4.4公里,环线位置一般,不过在阳逻属于环线位置较好的地块,但距离地铁站较远 。

文章插图
2、地块微观区位:北边是高邮西路、武汉工程职业技术学院;东边是江北铁路、规划住宅用地;南边是汉施公路、产业用地;西边是长河、规划住宅用地等 。

文章插图
地块现状:

文章插图
汉施公路实景:

文章插图
3、该地块最大体量约42万方,属于体量较大的小区,本身没有什么拿地要求,开发难度不大 。
4、地块起拍楼面价约2859.6元/平,属于正常水平,阳逻最高楼面价也不过3500元/平出头,阳逻新城板块新房价格约7800-9800元/平左右 。
P(2020)156号地块
新洲区桃桥湖地铁小镇住宅地块,最大体量约41万方,住宅体量约37万方,商业约4万方,起拍楼面价约2986元/平,需引入世界500强区域总部等 。
P(2020)156号地块位于武汉市新洲区阳逻开发区七架山村、曹铺村,金阳大道以南,汉施公路以北,机场路以西,机场二路以东 。该地块规划净用地面积为179366.54平方米,容积率约1.0-2.3,计容总建筑面积约179367-412543平 。该地块网上挂牌,竞买保证金24638元,起拍总价123190万元,起拍楼面价约2986元/平 。规划用地性质为居住用地、商业服务业设施 。

文章插图

文章插图
地块主要要求:
1、引入不少于1家世界500强(以《财富》杂志2020年公布榜单为准)前100名企业的总部或区域总部入驻,并在新洲区阳逻经济开发区注册独立法人机构;
- 武汉欢乐谷在哪里
- 武汉24小时无人车管所在哪里 24小时无人车管所可以扣分吗
- 工程保险怎么买?工程保险购买注意事项有哪些?
- 工程垫资的比例是多少
- 武汉年底还会做核酸检测吗 2022年1月去武汉要做核酸检测吗
- 工程机械保险怎么买?工程机械保险有哪些种类?
- 安装工程和建筑工程保险的区别,安装工程险和建筑工程保险的投保范围
- 2020年武汉景点免费吗 2022武汉春节期间景点开放吗
- 2020年武汉下雪了吗 武汉2022春节期间会下雪吗
- 武汉黄家湖楼盘哪家值得投资 江夏黄家湖楼盘值得购买吗
特别声明:本站内容均来自网友提供或互联网,仅供参考,请勿用于商业和其他非法用途。如果侵犯了您的权益请与我们联系,我们将在24小时内删除。
