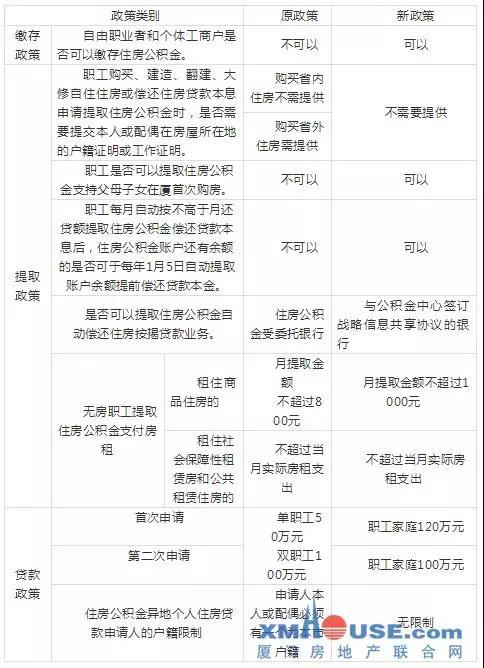
廈門2019全新購房政策來了! 限購 落戶 貸款

廈門2019全新購房政策來了! 限購 落戶 貸款

----廈門2019全新購房政策來了! 限購 落戶 貸款//----廣東龍網

廈門2019全新購房政策來了! 限購 落戶 貸款

----廈門2019全新購房政策來了! 限購 落戶 貸款//----廣東龍網

廈門2019全新購房政策來了! 限購 落戶 貸款

特别声明:本站内容均来自网友提供或互联网,仅供参考,请勿用于商业和其他非法用途。如果侵犯了您的权益请与我们联系,我们将在24小时内删除。