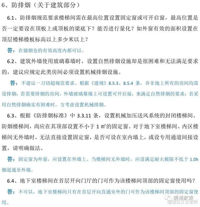
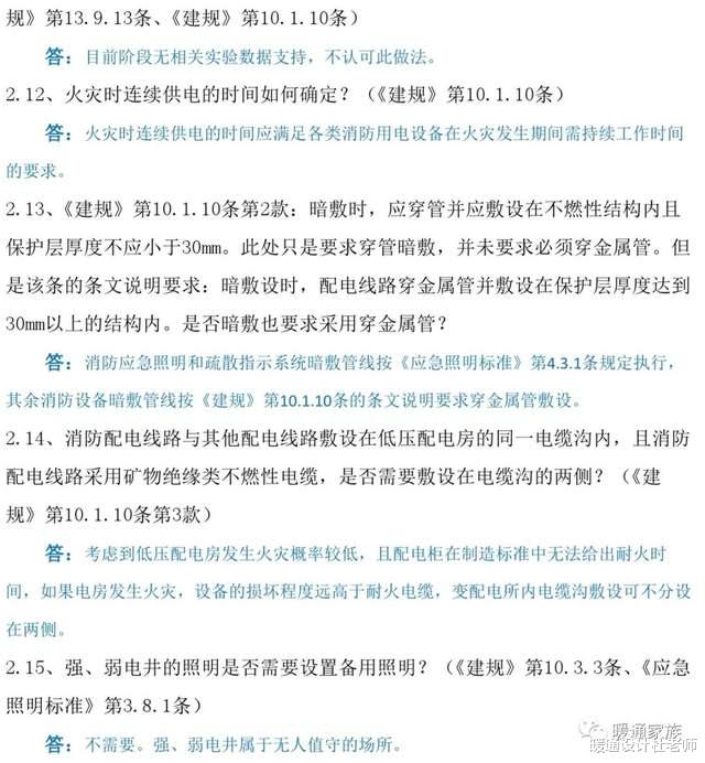
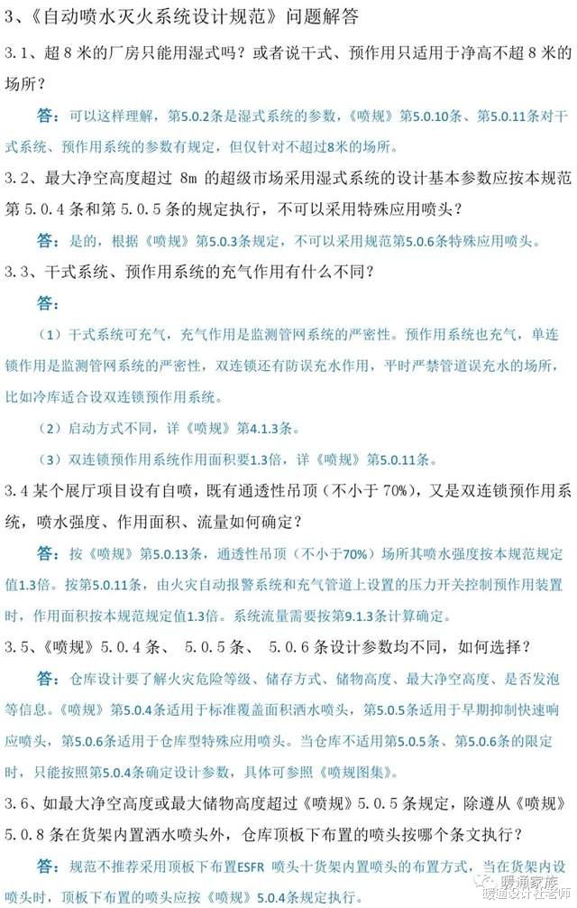
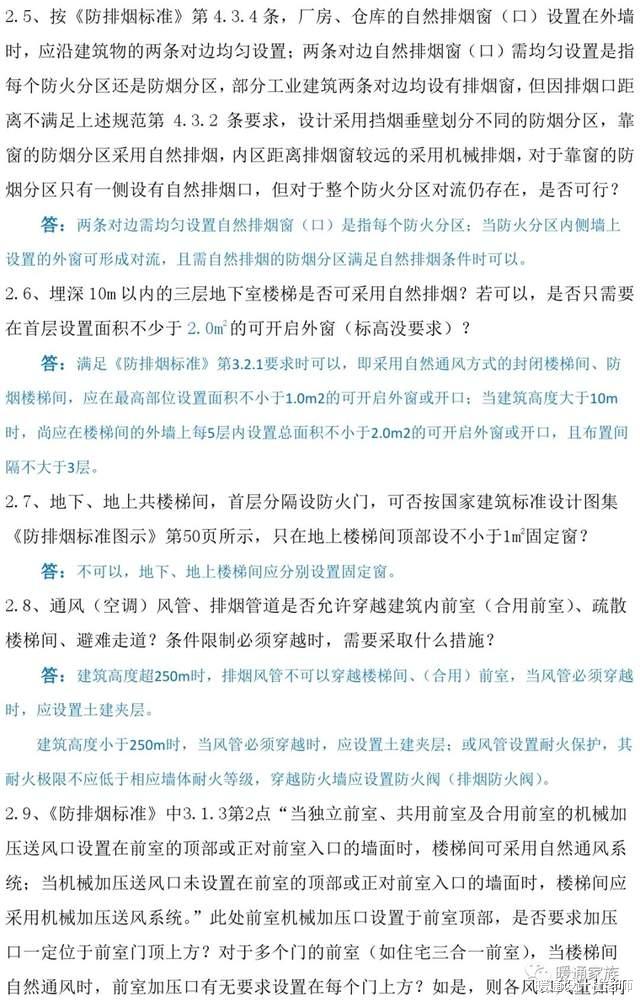
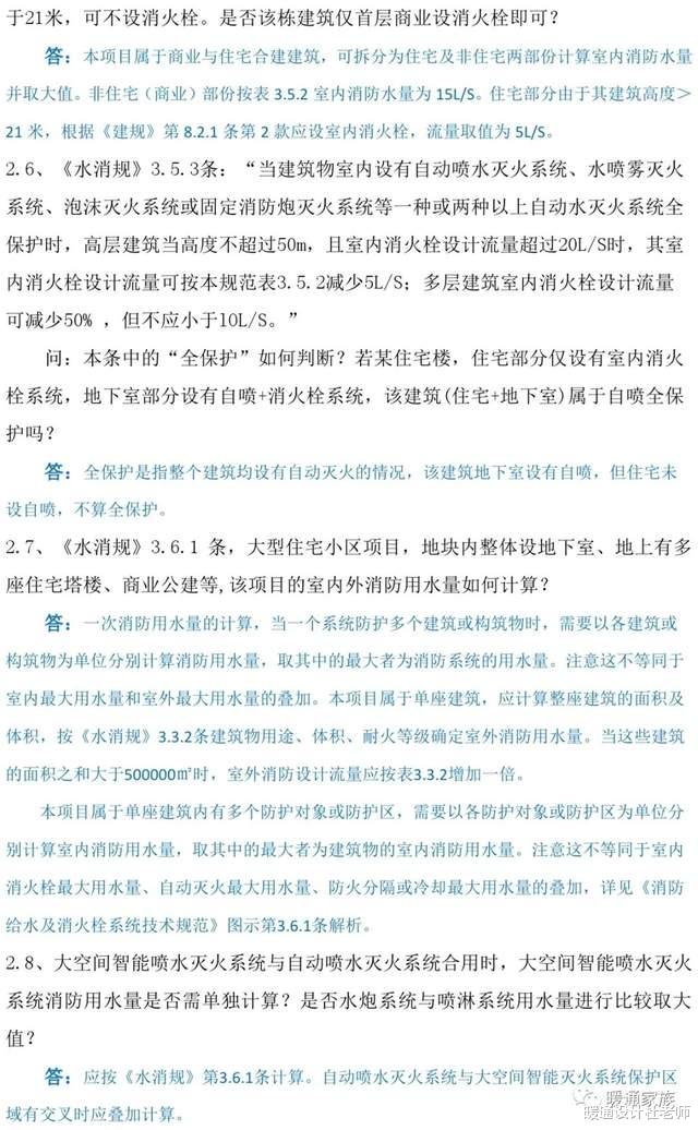
|消防设计、审查难点问题解答( 二 )



文章图片

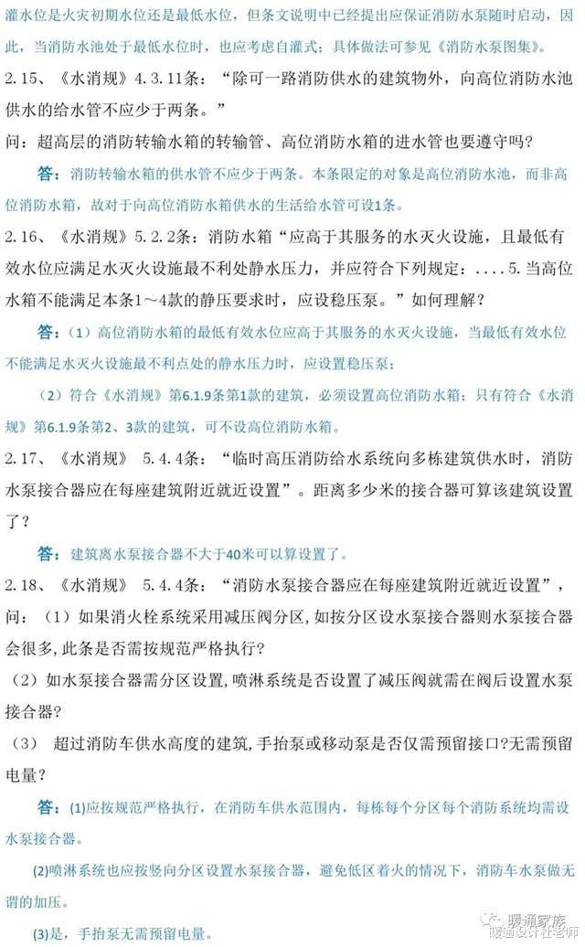
|消防设计、审查难点问题解答

文章图片

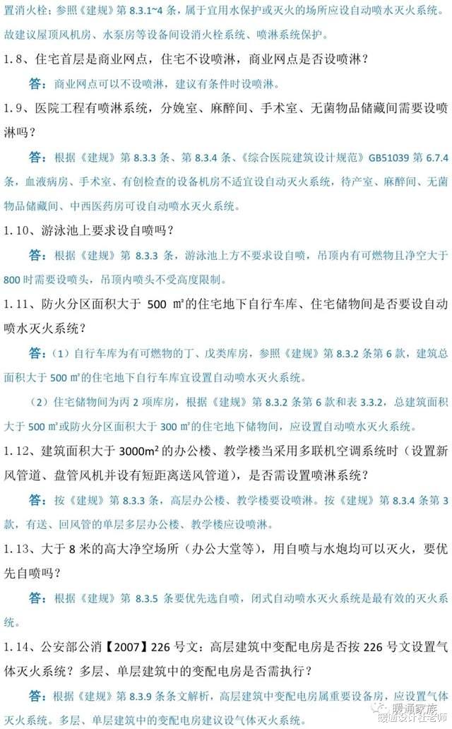
|消防设计、审查难点问题解答

文章图片

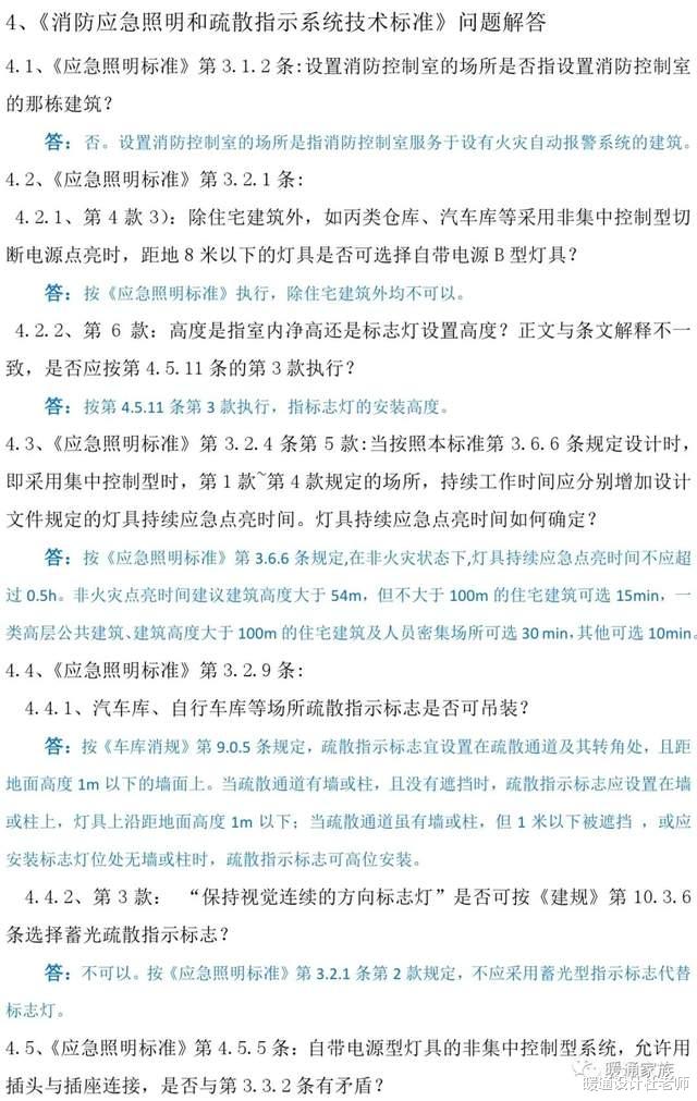
|消防设计、审查难点问题解答

文章图片

|消防设计、审查难点问题解答

文章图片

|消防设计、审查难点问题解答

文章图片

|消防设计、审查难点问题解答

文章图片

|消防设计、审查难点问题解答

文章图片

|消防设计、审查难点问题解答

文章图片

|消防设计、审查难点问题解答

文章图片

|消防设计、审查难点问题解答

文章图片

|消防设计、审查难点问题解答

文章图片

|消防设计、审查难点问题解答

文章图片

|消防设计、审查难点问题解答

文章图片

|消防设计、审查难点问题解答

文章图片

|消防设计、审查难点问题解答

文章图片

|消防设计、审查难点问题解答

文章图片

|消防设计、审查难点问题解答

文章图片

|消防设计、审查难点问题解答

文章图片

|消防设计、审查难点问题解答




































【|消防设计、审查难点问题解答】





















































特别声明:本站内容均来自网友提供或互联网,仅供参考,请勿用于商业和其他非法用途。如果侵犯了您的权益请与我们联系,我们将在24小时内删除。