PT2272 的数据输出位根据其后缀不同而不同 , 数据输出具有“暂存”和“锁存”两种方式 。后缀为“M”为“暂存型” , 后缀为“L”为“锁存型” , 其数据输出又分为 0、2、4、6 不同的输出 , 例如:PT2272-M4 则表示数据输出为 4 位的暂存型遥控接收芯片 。

文章插图
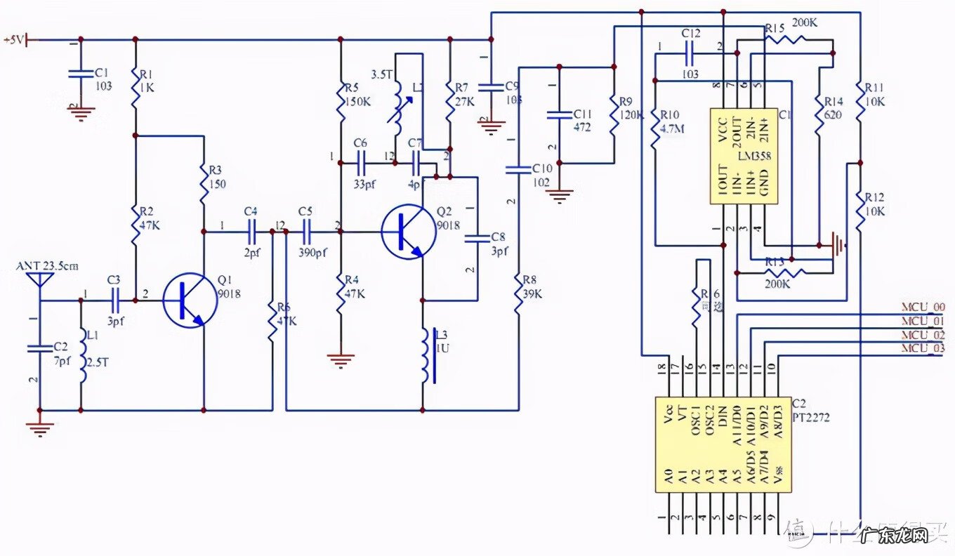
PT2272 接收模块的原理如上图所示 , 电感 L1 和 L3 用来改变 315Mhz/433Mhz 工作频率 , 接收到的信号经由运放 LM358 放大后输入 PT2272 的 14 脚 , PT2272 再将收到的信号解码 , D0-D3 输出相应的电平 , 超再生接收模块的直接输出电流也是较小的 , 要增强输出能力可以使用之前提到的三极管或者 MOS 放大电路 。
以上就是最近有关无线遥控的学习笔记 , 感谢观看 , 如有不对 , 欢迎指正!
- 漏电断路器原理图及工作原理 漏电断路器原理结构图
- 步步高点读机的原理 点读机原理是什么
- 娃娃摆件风水 娃娃风水原理是什么
- 光电鼠标原理详解图 现在的光电鼠标怎么不亮了
- 缆车与索道抱紧原理图 索道缆车的原理及结构图
- 罗技鼠标宏是什么原理 绝地求生罗技鼠标宏会被检测吗
- 大众途锐小水泵是什么做用 途锐暖风水泵工作原理图
- 电动汽车构造图解及原理 汽车构造图解及名称
- 微信淘宝返利什么原理 淘宝返利微信号
- 灭火器灭火原理离子方程式 灭火器原理分为哪三种方法
特别声明:本站内容均来自网友提供或互联网,仅供参考,请勿用于商业和其他非法用途。如果侵犯了您的权益请与我们联系,我们将在24小时内删除。
