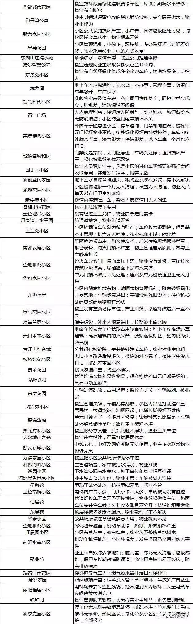
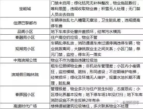
合肥这些小区被物业坑惨了! 垃圾遍地、房子贬值 你怎么看?( 六 )

合肥这些小区被物业坑惨了! 垃圾遍地、房子贬值 你怎么看?

----合肥这些小区被物业坑惨了! 垃圾遍地、房子贬值 你怎么看?//----

合肥这些小区被物业坑惨了! 垃圾遍地、房子贬值 你怎么看?

----合肥这些小区被物业坑惨了! 垃圾遍地、房子贬值 你怎么看?//----

特别声明:本站内容均来自网友提供或互联网,仅供参考,请勿用于商业和其他非法用途。如果侵犯了您的权益请与我们联系,我们将在24小时内删除。